首页
南山
/ 南山
关于南山
作品
/ 作品
色彩
素描
速写
媒体
/ 媒体
视频
图片
资讯
/ 资讯
校园资讯
艺考资讯
联系
/ 联系
联系
校园资讯
艺考资讯
首页
资讯
校园资讯
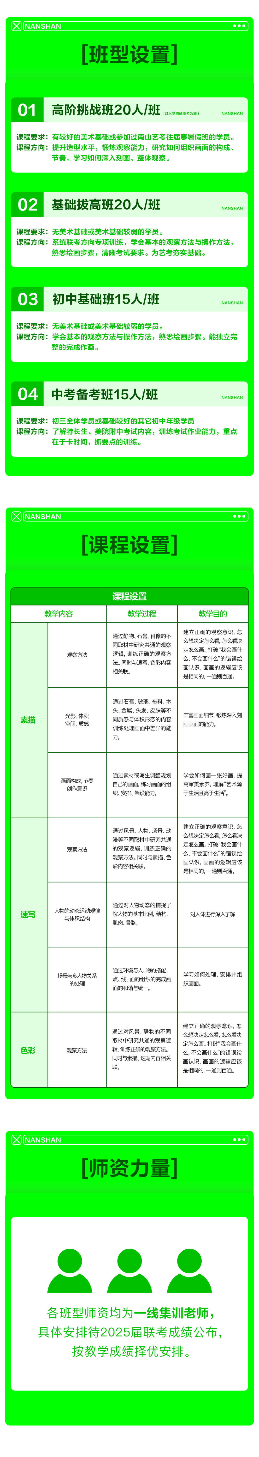
集训抢跑计划 l 南山艺考2026年寒假班招生简章
2025-12-19
分享
美术
美术生
高二美术生
2027届美术生
联考
校考
美术集训